地址:北京市东城区建国门内大街26号新闻大厦7-8层
电话:86 10 8800 4488, 6609 0088
传真:86 10 6609 0016
邮编:100005
国枫视角
国枫观察 | 私募基金信息披露法规梳理与实务应对
发布时间:2026.03.11
来源:
浏览量:2396
本文借此次新规颁布之际,系统梳理现行私募投资基金信息披露规则,以期为私募基金管理人在信息披露方面实务应对提供参考。
作者:李铃、刘元涛、杨冬梅
中国证券监督管理委员会(以下简称“证监会”)于2026年2月24日发布《私募投资基金信息披露监督管理办法》(以下简称 “新规”),并将于2026年9月1日起施行。新规是落实《私募投资基金监督管理条例》(以下简称“《私募条例》”)的首个部门规章。在新规颁布之前,中国证券投资基金业协会(以下简称“中基协”)于2016年2月4日发布《私募投资基金信息披露管理办法》(以下简称“《信息披露管理办法》”),作为私募基金管理人信息披露的核心指导文件,属于自律规则,一直执行至今。新规的颁布标志着私募基金信息披露监管从“自律主导”迈入“行政监管+自律协同”的新阶段。
一、私募基金法律法规体系梳理
(一)法律
《中华人民共和国证券投资基金法》(以下简称"《基金法》")是私募基金信息披露的最高法律依据。《基金法》明确规定了基金管理人、基金托管人的信息披露义务,确立了信息披露的基本原则。
(二)行政法规
《私募条例》是国务院发布的行政法规,对私募基金信息披露作出了原则性规定。《私募条例》的出台将私募基金业务纳入行政法规规制范畴,也为本次新规的制定提供了直接的法律依据。
(三)部门规章
新规是本次证监会发布的部门规章,也是首部专门规范私募基金信息披露的部门规章。新规以部门规章形式发布,将信息披露监管从行业自律层面提升至行政监管层面,监管效力显著增强。
(四)自律规则
新规颁布前,私募基金主要遵循中基协2016年发布的《信息披露管理办法》以及相关指引等自律规则。新规施行后,中基协后续将会同步制定或修订相关自律规则,共同构成完整的信披规则体系。
二、新规修订亮点
新规共七章四十四条,落实了《私募条例》原则性规定,吸收了2016年中基协发布的《信息披露管理办法》的部分内容并进一步予以细化。具体而言,主要在以下几个方面作出了重大调整和完善:
(一)扩大了信息披露义务主体
1.细化了托管人职责。明确提出托管人应当“定期出具基金托管人报告”,在履行职责过程中,发现私募基金管理人、私募基金存在已经或者可能对投资者权益产生重大负面影响的情形的,应当及时提示私募基金管理人依法履行信息披露义务,发现基金管理人涉嫌侵占、挪用私募基金财产或者失联等情形的,应当及时向监管部门报告。[1]
2.将信息披露责任穿透至私募基金管理人股东、合伙人、实际控制人的信息披露配合义务。要求其主动向私募基金管理人告知与私募基金信息披露相关的事项。将信披责任穿透至背后实际控制人,有助于避免通过控制权变更规避披露义务的情形。[2]
3.新增销售机构的受托披露责任,私募基金管理人委托的私募基金销售机构也被纳入信息披露义务主体范围。销售机构不得对管理人提供的信息进行篡改,私募基金管理人不因委托私募基金销售机构披露信息而免除自身应当承担的信息披露义务。[3]
(二)进一步细化信息披露内容、频率
新规明确私募基金管理人应当按照基金合同约定的信息披露内容、渠道、方式、频率向投资者披露私募基金信息,禁止通过合同排除法律法规规定的基本披露义务。[4]同时,新规第三章定期报告和第四章临时报告和清算报告,新规明确了私募证券投资基金、私募股权投资基金的定期报告类型和具体内容。
(三)法律责任的强化
信息披露违规不仅可能面临自律惩戒,更可能直接面临行政处罚。新规明确了监督管理措施和法律责任。根据新规第三十六条到第三十八条,证监会及其派出机构可以依法采取责令改正、监管谈话、出具警示函等行政监管措施,并可依照《私募条例》对相关违法行为进行行政处罚。
(四)禁止性规定的刚性约束
新规第十七条明确七大禁止行为,包括虚假记载、误导性陈述或重大遗漏,预测投资业绩,承诺保本保收益,公开或变相公开披露,夸大过往业绩,恶意诋毁同行等,为信息披露划定不可触碰的“红线”,这与监管实践中高频出现的违规情形形成精准对应。
三、私募基金信息披露实务梳理
私募基金信息披露按照投资阶段不同,分为募集期间和运作期间的信息披露。募集期间信息披露规则主要参考中基协发布的《信息披露管理办法》,运作期间的信息披露需要参考中基协发布的《信息披露管理办法》以及证监会颁布的新规,此次颁布的新规主要对投资运作期间信息披露予以规定。
(一)私募基金募集期间信息披露
为解决投资者信息不对称的问题,保护投资者合法权益,中基协《信息披露管理办法》第十四条规定,私募基金募集期间,应当在宣传推介材料(如招募说明书)中向投资者披露包括但不限于以下信息:基金/管理人基本信息、基金投资信息、募集期限、基金合同的主要条款、基金申购与赎回等。
(二)私募基金运作期间信息披露
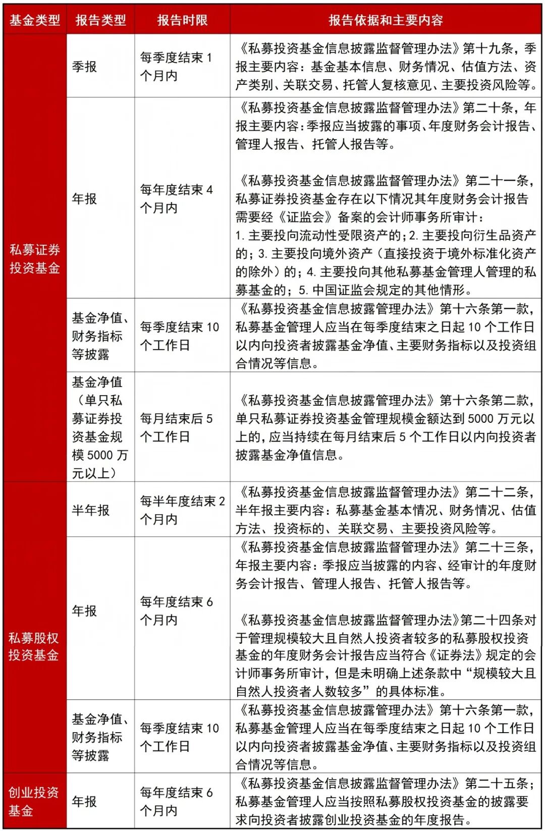
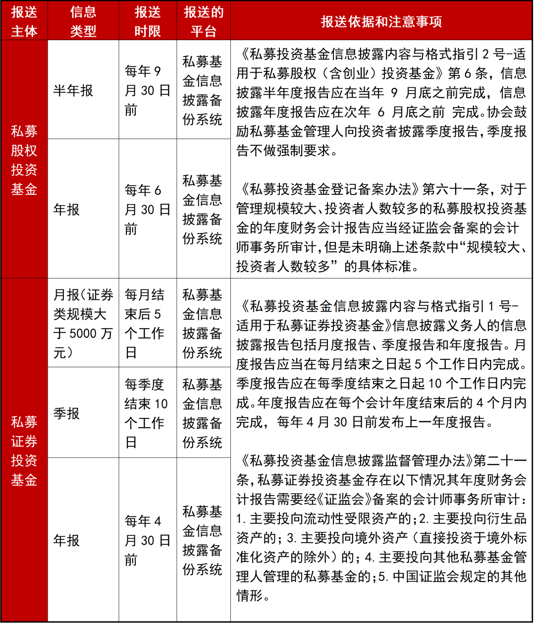
为保障私募基金投资人知情权,监督私募基金运营情况,主管部门也要求私募基金管理人在私募基金运作期间履行信息披露义务。关于私募基金运作期间的信息披露,新规按基金类型差异化为私募证券投资基金和私募股权投资基金运作期间设置了不同披露频率要求的报告。针对私募证券投资基金需要定期报送季报和年报;私募股权投资基金需定期报送半年报和年报。
1.私募证券投资基金
(1)季报。根据新规第十九条规定,私募证券投资基金季报披露的时限为每季度结束后1个月内。季报内容包括:基金基本情况、财务情况、估值情况、关联交易情况等。
(2)年报。根据新规第二十条规定,私募证券投资基金年报披露的时限为每年度结束后4个月内。年报内容包括:季报中应披露的内容、年度财务会计报告、私募基金管理人报告、私募基金托管人报告等。值得注意的是,按照规则[5],私募证券投资基金主要投向流动性受限资产、衍生品资产、其他私募基金管理人管理的私募基金等情况的,年度财务会计报告应当经符合《证券法》规定的会计师事务所审计。
(3)披露基金净值
根据新规第十八条规定,管理人应定期向投资者披露私募证券投资基金份额净值、份额累计净值、资产净值等信息。封闭式私募证券投资基金应当至少每季度向投资者披露一次基金净值信息;开放式私募证券投资基金披露频率不得低于基金开放频率。此规则为管理人披露基金净值等财务信息作出的原则性规定。
同时,根据中基协《信息披露管理办法》第十六条的规定,私募基金运行期间,信息披露义务人应当在每季度结束之日起10个工作日以内向投资者披露基金净值、主要财务指标以及投资组合情况等信息。单只私募证券投资基金管理规模金额达到5000万元以上的,应当持续在每月结束后5个工作日以内向投资者披露基金净值信息。
综上所述,无论是私募证券投资基金还是私募股权投资基金,管理人应在每季度结束后10个工作日内向投资者披露基金净值、主要财务指标以及投资组合情况等信息;单只私募证券投资基金管理规模在5000万元以上的,应在每月结束后5个工作日内披露基金净值。
2.私募股权投资基金
(1)半年报。根据新规第二十二条,私募股权投资基金半年报披露的时限为每半年度结束后2个月内。半年报内容包括:基金基本情况、财务情况、估值情况、投资标的情况、关联交易情况、报告期内新增/退出项目情况等。
(2)年报。根据新规第二十三条,私募股权投资基金年报披露的时限为每年度结束后6个月内。年报内容包括:半年报披露的内容、经审计的基金年度财务会计报告(关联交易做专项说明)、管理人报告、托管人报告等。需要说明的是,私募股权投资基金管理规模较大且自然人投资者较多的,以及存在证监会规定的其他情形的,其年度财务会计报告应当经符合《证券法》规定的会计师事务所审计[6]。本条所规定的“管理规模较大且自然人投资者较多”的情形,尚未在公开的法规文本中明确量化或具体界定,有待证监会及相关主管部门出具配套说明或实施细则。
3.创业投资基金
根据新规第二十五条[7],创业投资基金仅需披露年报,披露内容、时间和审计要求参照私募股权投资基金的要求执行。
4.临时报告
根据新规第二十七条,私募基金发生重大事件,私募基金管理人应当及时编制临时报告,并在该事项发生之日起五个工作日内向投资者披露。这是首次对于重大事件的临时报告时限作出规定,明确自该事项发生之日起5日内,此前中基协的《信息披露管理办法》仅规定“及时”披露。本条“重大事件”,是指已经或者可能对投资者权益产生重大影响的事件,如变更基金名称、组织形式、更换私募基金管理人、托管人等。
5.清算报告
根据新规第二十九条,管理人应当及时向投资者披露清算公告、清算报告以及与清算有关的其他重大事项信息。私募基金延期清算的,也应及时向投资者说明。
(三)其他
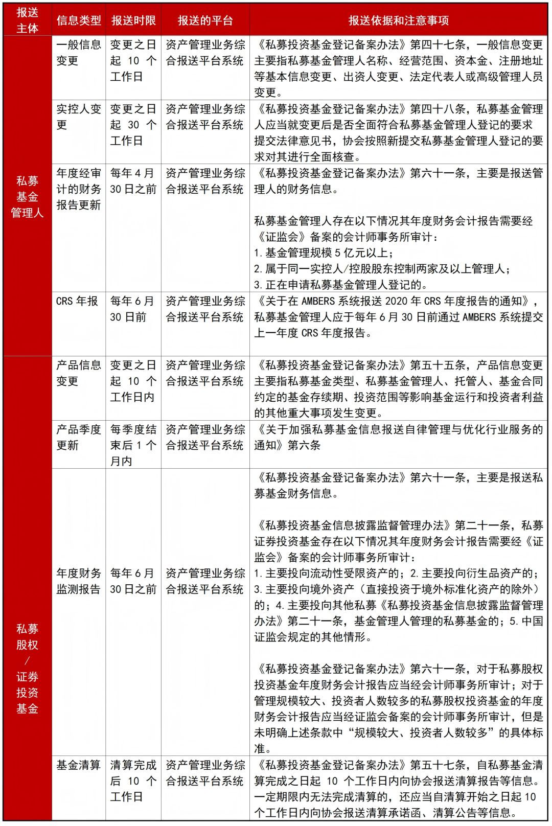
新规要求私募基金管理人和托管人建立健全信息披露管理制度,并指定专门的部门和高级管理人员负责信息披露。同时,新规首次要求私募基金管理人、托管人、销售机构建立未公开信息管理制度,加强对未公开信息的管控。
新规也延长了私募基金信息披露资料保存期限,由原来的10年变更为了20年,自基金清算结束之日起计算。[8]
四、实务建议
新规将于2026年9月1日起施行,距离正式施行尚有半年过渡期。自施行之日起,新提交备案的私募基金应当符合新规关于基金合同等相关条款的有关规定;施行前已备案的存续私募基金变更基金合同的,相关变更事项应当符合新规规定。
建议私募基金管理人需做好以下准备:
第一,全面审查基金合同。存量基金虽暂不强制修改,但变更基金合同应当符合新规规定。新备案基金及存续基金变更合同需明确四大核心要素:信息披露的内容、渠道、频率;投资者咨询联络方式;管理人无法履职时的应急机制;披露义务的责任划分,确保合同约定不低于法定要求。
第二,完善内控制度,建立归口管理机制。根据新规要求需建立信息披露制度和未公开信息管理制度,确保内控制度符合新规要求,已经建立的制度,也需要按照新规要求进行修订完善。同时,指定专门部门及高级管理人员牵头信息披露工作,明确各部门职责分工,形成“合规风控牵头、业务部门配合、管理层负责” 的组织架构。
第三,健全穿透式披露体系。全面梳理基金底层资产明细,保障底层资产相关信息的可获取性与可披露性。针对投资标的结构复杂的基金产品,与被投机构搭建信息协同对接机制,推动穿透式披露要求切实落地执行。
第四,提前对接审计机构。确认基金是否属于强制审计范围,提前启动选聘程序,以免未在规定时限内披露审计报告。私募股权投资基金按照规则要求全部强制审计,私募证券投资基金则是存在特殊情况时需要审计,本文第三部分已介绍,此处不再赘述。
新规的实施不仅是合规要求的升级,更是行业规范化发展的重要契机。私募基金管理人应将信息披露合规融入日常运营,通过“制度建设标准化、流程执行精细化、风险防控常态化” 构建长效机制。一方面需关注中基协后续配套实施细则的出台,及时调整操作规范;另一方面可借鉴行业最佳实践,在法定要求基础上自愿增加披露内容,提升投资者信任度。
需特别注意的是,新规设置了梯度处罚标准,对违规行为的罚款最高可达 100 万元,管理人的股东、合伙人及实际控制人也被纳入追责范围,违法所得最高可处 5 倍罚款。唯有将合规要求内化为运营自觉,才能在监管趋严的市场环境中行稳致远,实现行业健康发展与投资者权益保护的双赢。
为直观呈现私募基金在运作期间的信息披露要求,清晰界定报告类型、时限、内容及特殊要求(如审计、报送平台等),现将核心规则梳理为表格(详见后文附则1-4)方便信息披露义务人快速对照查阅、精准履行义务,避免因流程疏漏导致合规风险。
附则1:
私募基金管理人运作期间向投资者的信息披露
为切实保护投资者合法权益,按照《私募投资基金信息披露监督管理办法》等法律法规的规定,私募基金管理人应按照与投资者约定的方式,通过邮寄、电子邮件或经特定对象确定程序的网站(含中基协私募基金信息披露备份系统)等渠道,向投资者披露私募基金相关信息,以下为管理人应履行的定期信息披露义务。

附则2:
私募基金管理人在
中基协资产管理业务综合
报送平台系统的信息报送
资产管理业务综合报送平台是中基协为私募基金管理人提供的综合性信息报送与管理系统,作为私募基金管理人登记、备案及持续信息披露的统一入口,该系统整合了机构基本信息、产品备案、运营数据报送等功能,旨在提高信息报送效率,加强行业监管与自律管理,以下为私募基金管理人在该系统需要履行的信息报送义务。

提示:证监会从事证券服务业务会计师事务所备案名录,查询网址:https://www.csrc.gov.cn/csrc/c100102/c7607854/content.shtml
附则3:
私募基金管理人在
中基协私募基金信息披露
备份系统的信息报送
私募基金信息披露备份系统是中基协为规范私募基金信息披露行为、保障投资者知情权而建立的信息化平台,该系统实现了私募投资基金信息披露的备份和投资者的定向查询,以下为私募基金管理人在该系统中的信息报送义务。

附则4:私募基金托管人
信息披露义务

查看参考文献
[2]《私募投资基金信息披露监督管理办法》第三十二条 私募基金管理人的股东、合伙人、实际控制人应当配合私募基金管理人履行信息披露义务,主动向私募基金管理人告知其与私募基金信息披露相关的事项,不得隐瞒或者提供虚假信息,不得组织、指使或者配合私募基金管理人实施违反信息披露规定的行为。
[3] 《私募投资基金信息披露监督管理办法》第四条 私募基金销售机构接受私募基金管理人委托披露私募基金信息的,应当按照法律、行政法规、中国证监会规定以及基金合同、销售协议约定,真实、准确、完整、及时地向投资者披露有关信息。私募基金管理人不因委托私募基金销售机构披露信息而免除自身应当承担的信息披露义务。私募基金管理人应当及时将向投资者披露的信息提供给私募基金销售机构,私募基金销售机构不得对私募基金管理人提供的信息进行篡改。
[4] 《私募投资基金信息披露监督管理办法》第八条 私募基金管理人应当按照基金合同约定的信息披露内容、渠道、方式、频率等,向投资者披露私募基金信息,并明确投资者就信息披露事项进行咨询的联络方式,以及私募基金管理人无法正常履行信息披露义务时的机制安排。基金合同约定信息披露事项应当充分考虑私募基金的产品类型、投资策略、风险状况等特征。基金合同约定的信息披露内容、频率等不得低于法律、行政法规和中国证监会规定的有关要求。
[5] 《私募投资基金信息披露监督管理办法》第二十一条 私募证券投资基金存在以下情形之一的,其年度财务会计报告应当经符合《中华人民共和国证券法》(以下简称《证券法》)规定的会计师事务所审计:(一)主要投向流动性受限资产的;(二)主要投向衍生品资产的;(三)主要投向境外资产(直接投资于境外标准化资产的除外)的;(四)主要投向其他私募基金管理人管理的私募基金的;(五)中国证监会规定的其他情形。
[6] 《私募投资基金信息披露监督管理办法》第二十四条 私募股权投资基金的年度财务会计报告应当经会计师事务所审计。私募股权投资基金管理规模较大且自然人投资者较多的,以及存在中国证监会规定的其他情形的,其年度财务会计报告应当经符合《证券法》规定的会计师事务所审计。
[7]《私募投资基金信息披露监督管理办法》第二十五条 私募基金管理人应当向投资者披露创业投资基金年度报告,披露的内容、时间和审计要求按照本办法对私募股权投资基金的要求执行。
[8]《私募投资基金信息披露管理办法》第二十一条 信息披露义务人应当妥善保管私募基金信息披露的相关文件资料,保存期限自基金清算终止之日起不得少于10年。《私募投资基金信息披露监督管理办法》第三十四条 私募基金管理人、私募基金托管人、私募基金销售机构及其他私募基金服务机构应当妥善保管私募基金信息披露相关文件资料,保存期限自基金清算结束之日起不得少于二十年。



