地址:北京市东城区建国门内大街26号新闻大厦7-8层
电话:86 10 8800 4488, 6609 0088
传真:86 10 6609 0016
邮编:100005
国枫视角
国枫观察 | 后《增值税法》时代的投资和并购增值税问题讨论
发布时间:2026.01.19
来源:
浏览量:4669
《增值税法》及《增值税法实施条例》于2026年1月1日正式生效。本文结合上海税务公众号案例,分析新增值税法对投资并购增值税处理的主要影响:一、实物出资虽未列明视同应税交易但属应税交易;二、整体资产转让不征增值税是否延续不确定,但若延续可能为“不得抵扣非应税交易”;三、取得长期资产用于混合用途的,进项税额抵扣须遵循新规。新法实施对企业税务处理带来重大挑战,企业须积极应对、提前布局,方能控制风险、行稳致远。
作者:陆易、刘莹珠
《中华人民共和国增值税法》(主席令第四十一号)(下称《增值税法》)以及《中华人民共和国增值税法实施条例》(国务院令第826号)(下称《实施条例》)于2026年1月1日正式生效。《增值税法》及《实施条例》一方面将现行规定中行之有效的制度措施纳入立法,不新增纳税人负担,另一方面在征税范围、进项税抵扣、规范税收优惠政策等方面进行了重大调整。本文以上海税务公众号2025年11月12日推送的文章(非货币性资产投资纳税政策知多少?[1])为引,以案例形式解读新旧规定下投资和并购相关增值税处理的差异及潜在影响,旨在为企业提供合规参考。
一、上海税务公众号案例以及假设
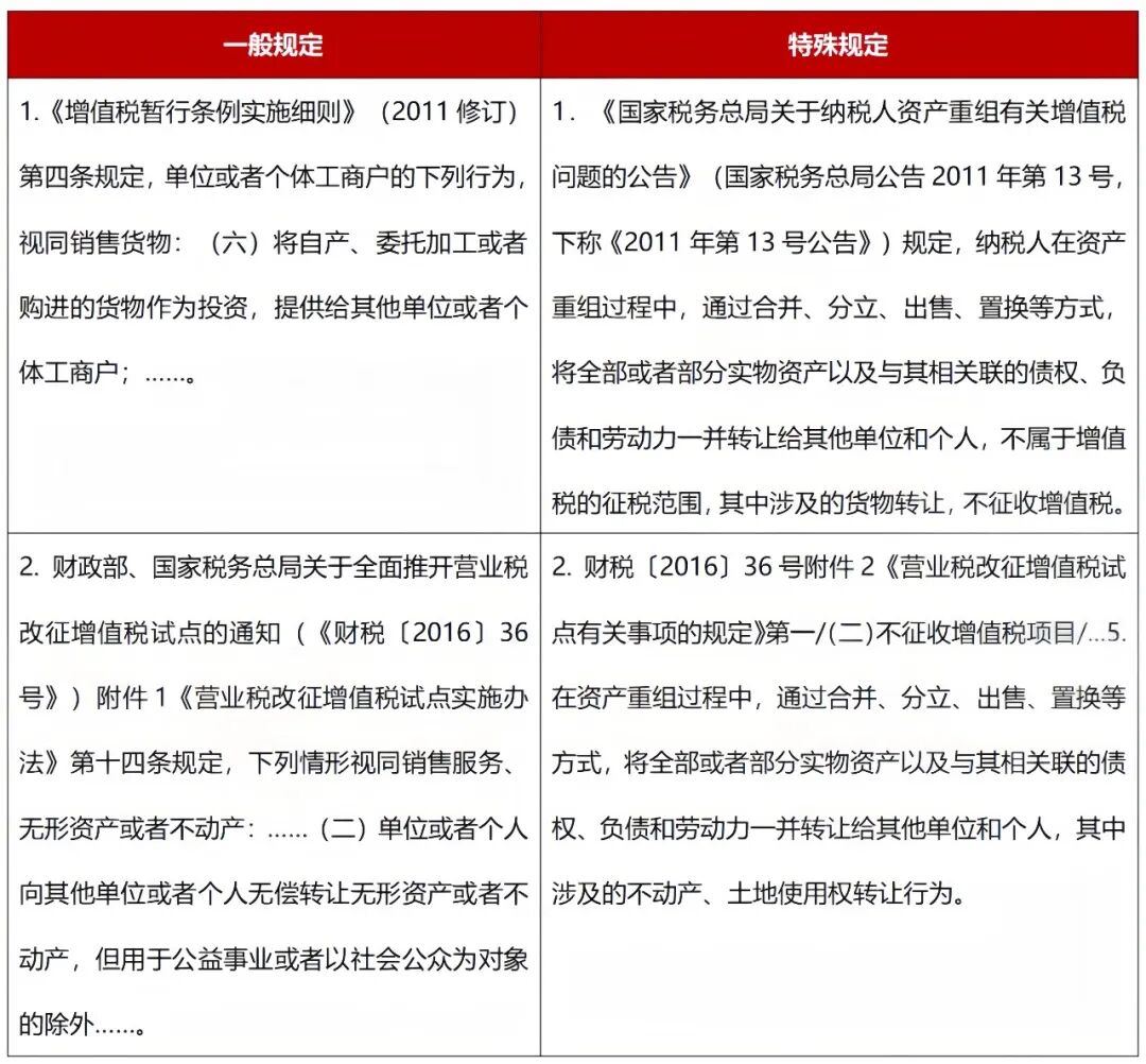
上海税务公众号文章提及,企业在发展过程中,常通过非货币性资产(现金、银行存款、应收账款、应收票据以及准备持有至到期的债券投资等货币性资产以外的资产)对外投资实现资源整合,文章就所涉及的税收政策进行了介绍。就增值税部分,文章分别从一般规定和特殊规定两个维度阐明如下:

为案例讨论之目的,我们进一步假设,某A公司(制造业)以自有的一批价值800万元的机器设备(账面原值600万元,市场公允价值800万元)作为出资,设立B公司。另外,为B顺利运营机器设备,A承诺将相关的人员和技术转到B。
二、后增值税时代的增值税处理 (一)A以机器设备出资视同销售(视同应税交易)的处理规则 1. 原规定 如上所述,根据原增值税相关规定,单位或者个体工商户将自产、委托加工或者购进的货物作为投资,提供给其他单位或者个体工商户的,视同销售货物。单位或者个人向其他单位或者个人无偿提供服务、无偿转让无形资产或者不动产的,视同销售服务、无形资产或者不动产。 2. 现规定 与原增值税规定相比,《增值税法》第五条整合并简化了“视同销售”规则,并界定为“视同应税交易”。《增值税法》第五条将“视同应税交易”范围大幅限缩,仅正列举三种情形:(一)单位和个体工商户将自产或者委托加工的货物用于集体福利或者个人消费;(二)单位和个体工商户无偿转让货物;(三)单位和个人无偿转让无形资产、不动产或者金融商品。因《增值税法》未规定兜底条款,按照字面解释,案例中,A以机器设备作为出资设立B的情形,不属于《增值税法》第五条下的“视同应税交易”。 3. 我们的观察 事实上,《增值税法》虽对“视同应税交易”做了精简,但许多原有的“视同销售”交易可以直接认定为“应税交易”,即认定为《增值税法》第三条规定的“在中国境内销售货物、服务、无形资产、不动产”。在《增值税法》下,案例中A用机器设备出资设立B的情形,本质上是A以机器设备换取B股权(非货币性资产),符合《增值税法》第三条“销售货物”的定义(在境内销售货物),可以直接认定为“应税交易”,而无需再作为“视同应税交易”。 值得注意的是,《增值税法》第十九条还规定,发生第五条规定的视同应税交易以及销售额为非货币形式的,纳税人应当按照市场价格确定销售额。因此,A仅仅用机器设备出资设立B的交易,在增值税处理上,应直接按一般销售货物处理,按照市场价格800万元确定销售额。B取得机器设备,以A开具的增值税专用发票计入固定资产。从A取得的增值税专用发票上列明的增值税进项税额可以从B的销项税额中抵扣,但B需检视是否将机器设备用于混合用途,而须计算和调整不得抵扣的进项税额(见下述3. B取得固定资产,用作混合用途的进项税额调整)。 (二)A整体资产转让的税务处理 1. A整体资产转让是否属于不征税交易 (1)原规定 如上海税务在上述案例中的阐述,在特殊情况下,根据2011年第13号公告,纳税人在资产重组过程中,通过合并、分立、出售、置换等方式,将全部或者部分实物资产以及与其相关联的债权、负债和劳动力一并转让给其他单位和个人,不属于增值税的征税范围,其中涉及的货物转让,不征收增值税。后续《国家税务总局关于纳税人资产重组有关增值税问题的公告》(国家税务总局公告2013年第66号)规定, 2011年第13号公告下实物资产以及与其相关联的债权、负债经多次转让后,最终的受让方与劳动力接收方为同一单位和个人的,货物的多次转让行为均不征收增值税。 对于整体资产转让涉及的不动产、土地使用权转让,根据财税〔2016〕36号附件2/一/(二)的规定,在资产重组过程中,通过合并、分立、出售、置换等方式,将全部或者部分实物资产以及与其相关联的债权、负债和劳动力一并转让给其他单位和个人,其中涉及的不动产、土地使用权转让行为,为不征收增值税项目。据此,整体资产转让涉及的不动产、土地使用权转让亦不征收增值税。 (2)现规定 《增值税法》第六条规定了不属于应税交易的范围,包括:(一)员工为受雇单位或者雇主提供取得工资、薪金的服务;(二)收取行政事业性收费、政府性基金;(三)依照法律规定被征收、征用而取得补偿;(四)取得存款利息收入。可见,《增值税法》未将整体资产转让列入“应税交易”或“视同应税交易”范围,也未列入“不属于应税交易”的范围。 (3)我们的观察 案例中,在原规定下,如果A将其工厂(包括厂房、上述机器设备、生产库存、技术、对应银行贷款、全体生产工人、供应商应付账款以及客户应收账款)整体打包,一并转移给B,则该交易属于整体资产转让,符合2011年第13号公告以及财税〔2016〕36号文件规定的条件,整个过程不属于增值税征税范围,涉及的货物、不动产及无形资产转让均不征收增值税。然而,《增值税法》第六条(不属于应税交易的四类情形)不存在兜底条款。因而,即使未来2011年第13号公告以及财税〔2016〕36号在实践中可能延续,也可能面临不确定性。 2. A整体资产转让是否不得抵扣进项税额 (1)现规定 《实施条例》引入“不得抵扣非应税交易”这一概念。根据《实施条例》第二十二条的规定,纳税人购进货物、服务、无形资产、不动产,用于同时符合下列情形的非应税交易(以下统称不得抵扣非应税交易),对应的进项税额不得从销项税额中抵扣:(一)发生《增值税法》第三条至第五条以外的经营活动,并取得货币或非货币形式经济利益;(二)不属于第六条列举的四类不征收情形。 《增值税法》第三条至第六条分别作了如下规定: a)(第三条)界定“应税交易”,即有偿转让货物、不动产的所有权,有偿提供服务,有偿转让无形资产的所有权或者使用权; b)(第四条)规定“境内发生”的标准; c)(第五条)列举三类“视同应税交易”,包括将自产或者委托加工的货物用于集体福利或者个人消费;无偿转让货物;无偿转让无形资产、不动产或者金融商品; d)(第六条)列举“不属于应税交易”的四类情形,包括员工为受雇单位或者雇主提供取得工资、薪金的服务;收取行政事业性收费、政府性基金;依照法律规定被征收、征用而取得补偿;取得存款利息收入。 (2)我们的观察 在《增值税法》实施前,没有“不得抵扣非应税交易”这个法定分类和术语。关于进项税能否抵扣问题,《增值税暂行条例》第十条列举了四类不得从销项税额中抵扣的情形,包括(一)用于简易计税方法计税项目、免征增值税项目、集体福利或者个人消费的购进货物、劳务、服务、无形资产和不动产;(二)非正常损失的购进货物,以及相关的劳务和交通运输服务;(三)非正常损失的在产品、产成品所耗用的购进货物(不包括固定资产)、劳务和交通运输服务;(四)国务院规定的其他项目。可见,除了四类法定不得从销项税额中抵扣进项税额的情形,原规定并未禁止其他用于非销售、非视同销售项目的进项税额抵扣。 如前所述,《增值税法》未将整体资产转让明确列入第三条“应税交易”或第五条“视同应税交易”范围,也未将其列入第六条“不属于应税交易”的范围。原2011年第13号公告以及财税〔2016〕36号规定之整体资产转让税务处理规则是否延续使用,需要在后续文件中进一步明确。探讨两种可能: a)如果认为整体资产转让应以销售货物、服务、无形资产、不动产分项考量,则销售机器设备属于《增值税法》第三条“应税交易”范围,A就该交易计算销项税额,其对应的进项税额可以依法抵扣。B依A开具的增值税专用发票入账、抵扣。 b)如果认为整体资产转让不属于《增值税法》第三条“应税交易”或第五条“视同应税交易”范围,而不征增值税,则A需按《实施条例》第二十二条规定考量是否属于“不得抵扣非应税交易”而不得抵扣对应进项税额?对此,A是否可以主张该交易本质为内部业务调整而非“经营活动”,因而主张不落入“不得抵扣非应税交易”范围? 值得注意的是,除整体资产转让之外,企业可能存在股权投资收益、政府补贴(非《增值税法》第六条行政事业性收费、政府性基金性质的经营性补贴)、违约金、赔款、罚款(取得经济利益,但不属于征收征用补偿)等。虽然取得经济利益,但既非《增值税法》第三条至第五条的“应税交易”或者“视同应税交易”,又不属于《增值税法》第六条的“不属于应税交易”的范围时,此类情形是否亦可能会落入《实施条例》第二十二条的“不得抵扣非应税交易”范围,亟待后续配套政策针对“不得抵扣非应税交易”具体概念和范围进一步细化和明确。 3. 整体资产转让情形下,A的进项税额如何计算与清算 (1)原规定 在原增值税法规体系下,关于“进项税额清算”的规定主要体现在财税〔2016〕36号附件1第二十九条,适用一般计税方法的纳税人,兼营简易计税方法计税项目、免征增值税项目而无法划分不得抵扣的进项税额,按照下列公式计算不得抵扣的进项税额: 不得抵扣的进项税额=当期无法划分的全部进项税额×(当期简易计税方法计税项目销售额+免征增值税项目销售额)÷当期全部销售额 主管税务机关可以按照上述公式依据年度数据对不得抵扣的进项税额进行清算。 (2)现规定 《实施条例》第二十三条针对纳税人购进的货物(不含固定资产)或服务,若同时用于简易计税方法计税项目、免征增值税项目以及不得抵扣非应税交易而无法划分不得抵扣的进项税额的情形,规定了计算与清算机制。即,纳税人应当按照销售额或者收入占比逐期计算当期不得抵扣的进项税额,并于次年1月的纳税申报期内进行全年汇总清算。 (3)我们的观察 《实施条例》第二十三条是增值税法框架下针对在混合用途情形下的购进货物(不含固定资产)或服务不得抵扣进项税金计算与清算规则。对于纳税人同时用于应税交易和非应税交易,且无法划分进项税额的,《实施条例》第二十三条将年度清算从一项税务机关的审核权力,明确转变为纳税人的主动申报义务,具体表述为纳税人应逐期计算并“于次年1月的纳税申报期内进行全年汇总清算”。本案例中,如果后续认为A整体资产转让不属于《增值税法》第三条“应税交易”或第五条“视同应税交易”范围,而不征增值税,则A可能还需按《实施条例》第二十二条规定考量是否不得抵扣进项税额,并按照《实施条例》第二十三条进行逐期计算和全年汇总清算。 (三)B取得固定资产,用作混合用途的进项税额调整 1. 原规定 原规定下,针对固定资产的进项税额转出主要规定于《增值税暂行条例》第十条、《增值税暂行条例实施细则》第二十一条及财税〔2016〕36号附件1第二十七条第一项,即已抵扣进项税额的购进固定资产改变用途专用于简易计税方法计税项目、免征增值税项目、集体福利或者个人消费的,需计算转出不得抵扣进项税额。就固定资产而言,相关的进项税额在取得固定资产时全额抵扣,即使后续从专用于应税项目转为混合用途,也不需要追溯调整已抵扣进项税额或逐年转出。 本案例中,倘若认为A整体资产转让应以销售货物、服务、无形资产、不动产分项考量,针对B取得的作为固定资产的机器设备,根据《增值税暂行条例实施细则》第二十一条规定,只要设备不是专用于简易计税方法计税项目、免征增值税项目、集体福利或者个人消费的,B取得的进项税额就可以全额从销项税额中抵扣。即使B后续将该设备用于混合用途,B也无需逐年调整转出。只有该设备完全转为专用于简易计税方法计税项目、免征增值税项目、集体福利或者个人消费的,才需要在改变用途的当期计算转出进项税额。 2. 现规定 根据《实施条例》第二十五条的规定,一般纳税人取得的固定资产、无形资产或者不动产(以下统称长期资产),既用于一般计税方法计税项目,又用于简易计税方法计税项目、免征增值税项目、不得抵扣非应税交易、集体福利或者个人消费(以下统称五类不允许抵扣项目)的,属于用作混合用途的长期资产,对应的进项税额依照增值税法和下列规定处理: a)原值不超过500万元的单项长期资产,对应的进项税额可以全额从销项税额中抵扣; b)原值超过500万元的单项长期资产,购进时先全额抵扣进项税额,此后在用于混合用途期间,根据调整年限计算五类不允许抵扣项目对应的不得从销项税额中抵扣的进项税额,逐年调整。 3. 我们的观察 案例中,倘若认为A的整体资产转让应以销售货物、服务、无形资产、不动产分项考量,即在机器设备出资属于应税交易的情况下,B针对其取得的长期资产(固定资产),承担后续使用期间的进项税额逐年调整义务(如适用)。根据《实施条例》,B取得固定资产,只要是混合用途长期资产,原值不超过500万元的,可延续一次性享受全部抵扣;原值超过500万元的单项资产,购进时也先全额抵扣进项税额,但一旦固定资产同时用于一般计税项目和五类不允许抵扣项目,就需要在机器设备用于混合用途期间,根据调整年限计算五类不允许抵扣项目对应的不得从销项税额中抵扣的进项税额,逐年调整。《实施条例》第二十五条规定,长期资产进项税额抵扣的具体操作办法,由国务院财政、税务主管部门制定。从合规角度探讨,B应立即梳理可能涉及混合用途的长期资产(包括固定资产),评估新法的税务影响,并着手建立对长期资产的进项税额与用途追踪记录,以便合理计算用于“五类不允许抵扣项目”的长期资产对应的进项税额,以应对容易产生争议的逐年调整。 三、结语 随着《增值税法》及其《实施条例》的正式实施,一方面,标志着我国增值税制度迈入了全新的立法规范时代。增值税制度的成熟与完善,为市场主体的长期健康发展提供了更为清晰、稳定的税收法治环境,也堵塞了此前存在的税收制度和征管漏洞。一些新的规定,比如进项税额抵扣的变化,对混合用途固定资产实行先抵扣、后调整的要求,以及将年度清算明确为纳税人的主动申报义务等,都对企业内部的税务合规管理与会计核算提出了更高要求。另一方面,对于整体资产转让等特殊交易,增值税处理仍存不确定性,亟待后续政策予以明确。而在法规不明确的情况下,如何调整交易架构寻求有利且确定的税务处理,亦对企业内部各部门提出了高要求。我们认为,面对法律变化带来的挑战以及短期内的不确定性风险,企业唯有积极应对、提前布局,方能充分把握税制改革带来的新机遇,在新法背景下行稳致远。 查看参考文献
https://mp.weixin.qq.com/s/7lhr2BWZY3r9UspjtTOG9A?scene=1&click_id=2,2026年1月15日访问。


