地址:北京市东城区建国门内大街26号新闻大厦7-8层
电话:86 10 8800 4488, 6609 0088
传真:86 10 6609 0016
邮编:100005
国枫视角
国枫观察 | 新规速递,证监会发布《关于短线交易监管的若干规定》!
发布时间:2026.03.09
来源:
浏览量:2409
为落实《证券法》要求,优化短线交易监管,保护投资者合法权益,稳定市场预期,2026年3月6日,证监会在2023年7月21日发布《关于完善特定短线交易监管的若干规定(征求意见稿)》的基础上,正式发布《关于短线交易监管的若干规定》(以下简称《规定》),将于2026年4月7日正式生效!
作者:证券合规咨询团队
《规定》从4个方面内容进一步明确了涉及短线交易时投资者身份界定、买卖时点认定、持股计算口径等核心要素,具体情况如下:
一、明确适用主体和证券范围
(一)明确适用主体
明确短线交易适用主体范围为上市公司、新三板挂牌公司百分之五以上股份的股东及上市公司、新三板挂牌公司的董事、监事、高级管理人员等特定身份投资者。

(二)明确身份认定时点 采用"一端说",对于买入卖出时均具备特定身份和买入时不具备特定身份但卖出时具备的,纳入短线交易的规制范围。 (三)明确所涉证券范围
明确证券范围包括股票、存托凭证、可交换公司债券、可转换公司债券等。

二、明确持股和交易时点的认定计算标准
(一)界定短线交易买卖时点为“过户登记日”
将之前实践中存在成交日、交割日等不同认定标准,统一为以过户登记日为准。

(二)明确短线交易不跨品种计算
考虑到实操过程中对跨品种交易所得收益的认定较为困难,此次明确了短线交易不跨品种计算。

(三)明确近亲属及利用他人账户合并计算
为进一步防止上述特定身份投资者通过亲属账户或他人账户操作,规避短线交易监管,近亲属的账户及利用他人账户持有的证券需合并计算。
(四)明确大股东计算标准
明确特定身份投资者持有多地同一上市公司多地的股份合并计算,包括A股、B股、H股等全球总股数,但香港中央结算有限公司仅作为名义持有人持有上市公司股份达到百分之五以上的,不视为持有5%以上股份的股东。
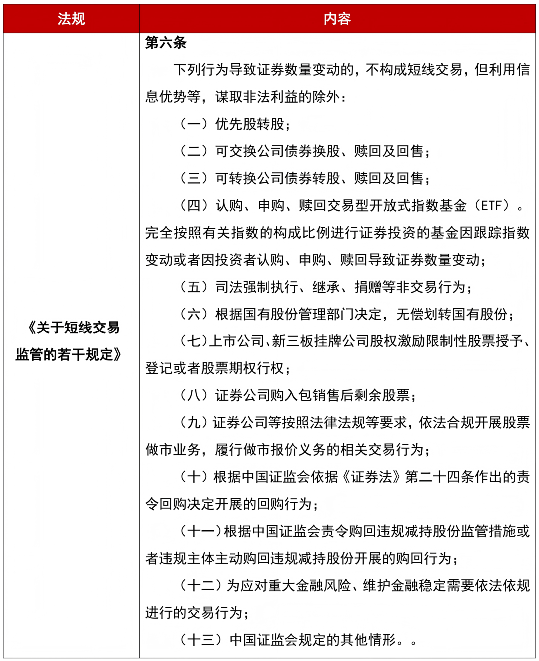
三、明确短线交易13个豁免适用情形
明确了13种豁免情形,主要涵盖3类情况:
一是根据产品或者业务制度设计,市场对相关业务环节有明确预期,需要支持业务发展的,如优先股转股,可转债转股、赎回、回售,可交债换股、赎回、回售,ETF认购、申购、赎回,股权激励相关授予、登记、行权,做市业务等。
二是因客观非交易因素导致持股变动的,如司法强制执行、继承、捐赠,国有股份无偿划转等。
三是根据监管规定或为应对重大金融风险、维护金融稳定需要依法依规进行的交易行为,如欺诈发行责令回购,违规减持责令购回等。

四、明确机构适用安排
(一)基金资管产品账户的单独计算原则
对3类由专业机构管理、按照产品或组合单独开立证券账户的情形,按产品或组合的一码通账户单独计算持股:一是境内公募基金、全国社保基金、基本养老保险基金、年金基金、保险资金等。二是证券期货基金经营机构管理的集合私募资管产品以及符合监管要求的私募证券投资基金。三是通过合格境外投资者以及沪深港通机制参与境内证券交易,并按要求报送相应产品的北向持股情况的境外公募基金。若上述产品或组合如无法独立规范运作或者在交易过程中存在利益冲突、违法违规等情形,将不予单独计算持有证券数量。

《关于短线交易监管的若干规定》的发布,回应了短线交易投资者身份界定、买卖时点认定、持股计算口径等众多市场关切的问题,进一步优化了短线交易监管,稳定了市场预期,体现了监管在防范内幕交易风险与保障正常交易便利性之间的精准平衡,有助于引导市场参与主体合规运作,进一步夯实市场公平有序运行的制度基础。
国枫证券合规咨询业务介绍
在资本市场日益规范的当下,信息披露的合规性与质量已成为上市公司稳健发展的关键命脉。证券合规咨询业务研究中心作为专业服务先锋,专注为上市公司提供全流程证券合规咨询服务。我们汇聚行业精英,凭借深厚的专业知识储备与丰富的实战经验,深度剖析监管政策,精准识别合规风险,为企业量身定制信息披露解决方案。从定期报告编制到重大事项披露,从合规制度建设到员工培训赋能,我们全程护航,助力上市公司显著提升信息披露质量,构建规范透明的信息披露体系。同时,我们着眼企业长远发展,将合规咨询与公司治理有机融合,推动上市公司完善治理结构、优化决策机制,全面提高公司治理水平,为其实现可持续、高质量发展筑牢坚实根基,在资本市场的浪潮中稳健前行、行稳致远。
