地址:北京市东城区建国门内大街26号新闻大厦7-8层
电话:86 10 8800 4488, 6609 0088
传真:86 10 6609 0016
邮编:100005
国枫视角
国枫观察 | 科创板股票上市规则演进与修订要点解析(2019-2025)
发布时间:2026.01.21
来源:
浏览量:3442
本文聚焦信息披露、公司治理、规范运作三大核心维度,系统梳理历次修订要点与深层影响(不含发行上市与退市相关条款调整),为科创板上市公司董办同仁及相关从业者精准把握规则演进逻辑、筑牢合规经营基础提供实务参考。
一、规则修订背景与核心脉络
经中国证监会批准,《上海证券交易所科创板股票上市规则》于2019年3月1日正式发布实施,作为科创板上市与持续监管的基础性制度文件,其修订始终紧跟资本市场改革步伐。为落实退市制度改革、独立董事制度改革、新《公司法》落地等关键政策要求,科创板股票上市规则历经五次重要修订:2019年4月首次修订、2020年12月聚焦退市标准与程序完善、2023年8月落实独立董事制度改革、2024年4月完善退市与风险警示制度、2025年4月围绕新《公司法》进行系统性优化。
二、信息披露相关规定修订要点
信息披露作为资本市场“三公”原则的核心支撑,历次修订持续强化真实性、准确性、完整性要求,细化披露标准与操作规范。
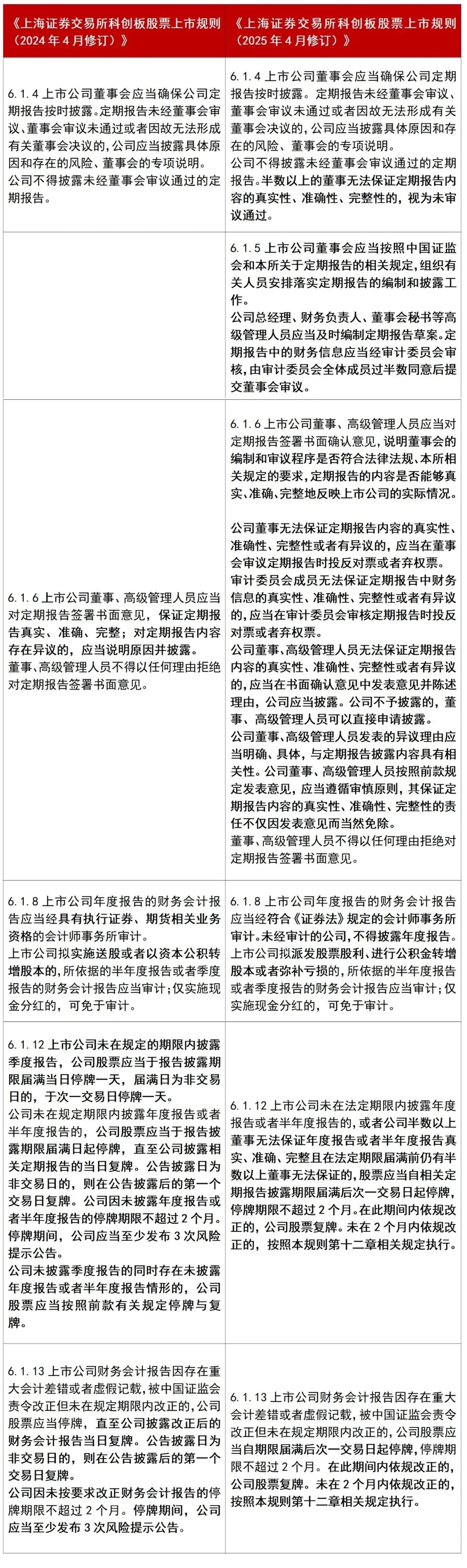
(一)定期报告披露体系优化
1. 明确审议标准:新增“半数以上董事无法保证定期报告内容真实、准确、完整的,视为未审议通过”的刚性要求,压实董事会审议责任。
2. 细化主体职责:补充总经理、财务负责人、董事会秘书等高管在定期报告编制、披露中的核心职责,要求财务信息经审计委员会过半数同意后提交董事会审议,形成全链条责任闭环。
3. 完善签署要求:董事、高管需说明编制审议程序合规性及内容真实性;明确异议董事、审计委员会成员应投反对或弃权票,并在书面意见中陈述理由,公司未披露的可直接申请披露,同时强调相关责任不因发表异议而免除。
4. 强化审计要求:明确年度报告财务会计报告须经符合《证券法》规定的会计师事务所审计,未经审计不得披露。
5. 简化停牌规则:删除未披露季报的停牌要求及停牌期间至少发布3次风险提示公告的规定,优化整改的停牌流程,兼顾监管效率与市场流动性。

(二)重大交易相关
1. 拓展交易范围:明确“购买低风险银行理财产品”不纳入对外投资,新增“放弃权利(含优先购买权、优先认购权等)”为重大交易类型,补充“提供担保含对控股子公司担保”“财务资助含无息/有息借款、委托贷款”的界定,覆盖实务中各类交易场景。
2. 调整披露标准:取消未盈利公司净利润指标豁免条款,明确相关指标为负值时取绝对值计算;明确提供财务资助与提供担保均适用特殊审议披露规则。
3. 优化累计计算规则:同一类别且标的相关的交易连续12个月累计达披露或股东会审议标准的,可仅披露、审议本次交易,同时说明前期累计未达标事项,简化操作流程。
4. 强化鉴证要求:要求交易标的审计报告需为标准无保留意见,明确交易对方以非现金资产作为对价或抵偿债务时,需参照披露审计或评估报告;新增“购买/出售少数股权因客观原因无法审计的,可免于提供审计报告”的例外情形,兼顾原则性与灵活性。
5. 细化放弃权利的标准:增加“放弃金额”作为计算基础,明确部分放弃权利时金额的计算。
6. 收紧财务资助管理:财务资助需经董事会全体董事过半数及出席董事三分之二以上同意,单笔或12个月累计金额超净资产10%、被资助对象资产负债率超70%的,需提交股东会审议;资助少数股东中不含控股股东及其关联人的控股子公司可以免于审议披露。
7. 明确委托理财预计:明确可以进行委托理财额度预计,额度使用期限不超过12个月。
8. 完善担保审议机制:新增“对外担保总额超过经审计总资产30%后提供的担保”“对股东、实际控制人及其关联人提供的担保”两类需提交股东会审议的情形,强化风险防控。
9. 明确豁免情形:合并报表范围内主体之间的交易,除证监会或交易所另有规定外,可免于履行披露及审议程序,降低内部交易合规成本。

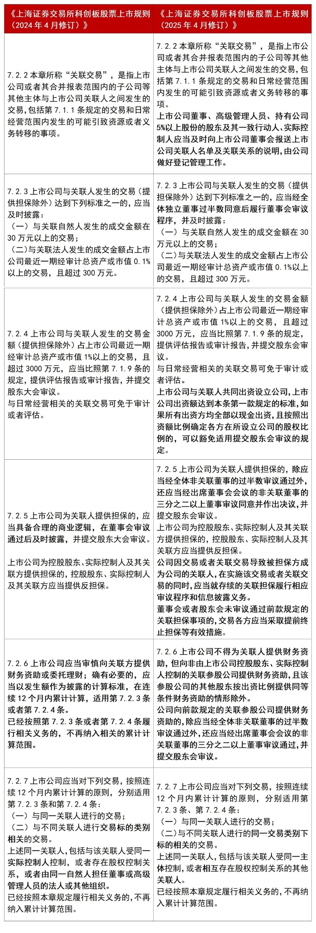
(三)关联交易监管机制完善
1. 强化源头管理:要求董事、高管、5%以上股东及其一致行动人、实际控制人及时报送关联人名单及关联关系说明,建立常态化登记管理机制,从源头防范关联交易非关联化。
2. 增设前置审议:关联交易需经全体独立董事过半数同意后,再提交董事会审议。
3. 优化审议规则:与关联人共同出资设立公司,若各方均以现金按比例出资,可豁免提交股东会审议;为关联人提供担保的,需经全体非关联董事过半数及出席非关联董事三分之二以上同意,再提交股东会审议;新增“因交易导致被担保方成为关联人的,需同时就存续关联担保履行审议披露义务”的要求,堵住监管漏洞。
4. 调整累计标准:细化12个月累计计算规则,明确“与不同关联人进行的同一交易类别下标的相关交易”需合并计算,删除“同一自然人担任董高的法人视为同一关联人”的规定,更贴合实务中关联关系认定场景。

(四)会计政策与资产减值披露规范
1. 划定监管红线:明确“不得利用会计政策变更、会计估计变更操纵营业收入、净利润、净资产等财务指标”,强化财务信息真实性监管。
2. 规范变更程序:会计政策变更需披露概述、影响及盈亏性质改变说明(如有),自主变更还需披露董事会、审计委员会意见,需股东会审议的应披露会计师事务所专项意见;会计估计变更需经董事会审议,参照自主变更会计政策履行披露义务。
3. 明确减值披露标准:计提资产减值准备或核销资产对当期损益影响占最近一年经审计净利润绝对值10%以上且超过100万元的,需及时披露。

(五)其他重大事项披露细化
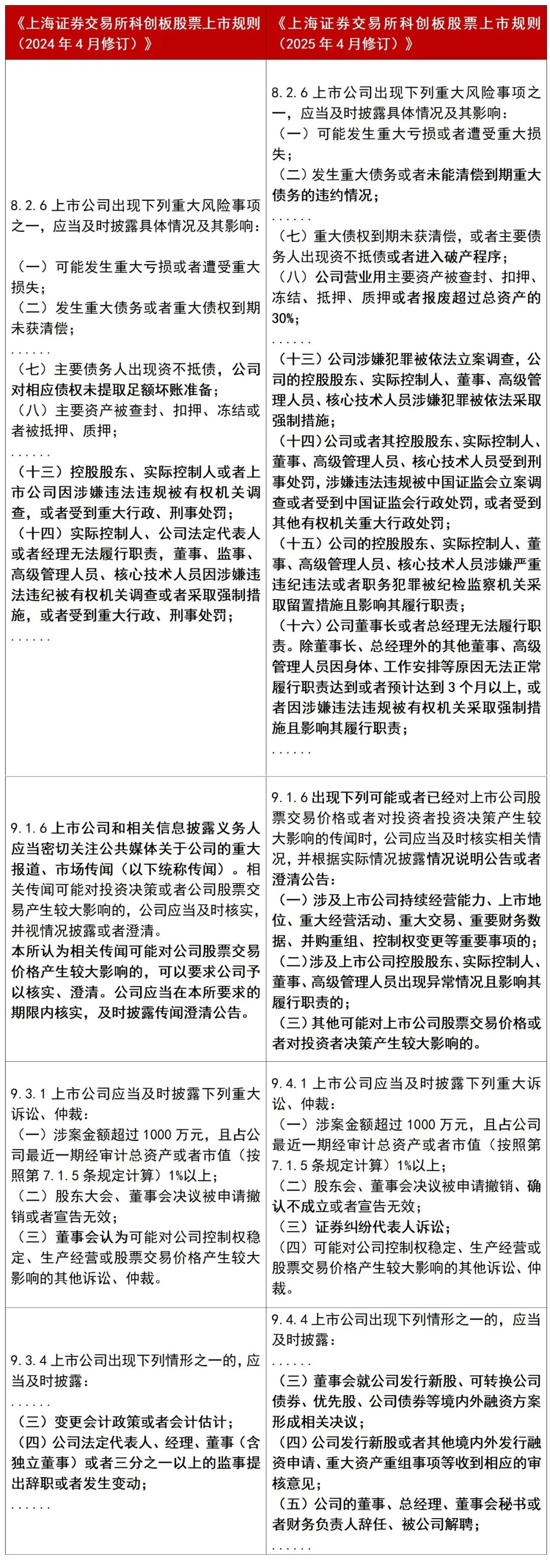
1. 拓展重大风险披露范围:新增“未能清偿到期重大债务的违约情况”“主要债务人进入破产程序”“营业用主要资产被查封、扣押等超过总资产30%”等披露情形;细化涉嫌犯罪、违法违规披露要求,涵盖公司及控股股东、实际控制人、董事、高管、核心技术人员被立案调查、采取强制措施、刑事处罚等场景,明确董事长/总经理无法履职及其他董高履职异常超3个月的披露义务。
2. 明确传闻澄清标准:列举需核实披露的传闻类型,包括持续经营能力、上市地位、重大交易、控制权变更等重要事项,以及相关主体履职异常情况,增强实务操作性。
3. 新增诉讼披露类型:将“证券纠纷代表人诉讼”“股东会/董事会决议被申请确认不成立”纳入重大诉讼、仲裁披露范围,呼应资本市场纠纷解决机制改革。
4. 补充融资披露要求:董事会就新股发行、可转债、优先股等融资方案形成决议,或收到重大资产重组、融资申请的审核意见时,需及时披露;调整董高辞任披露范围,聚焦董事、总经理、董事会秘书、财务负责人的辞任与解聘情形。

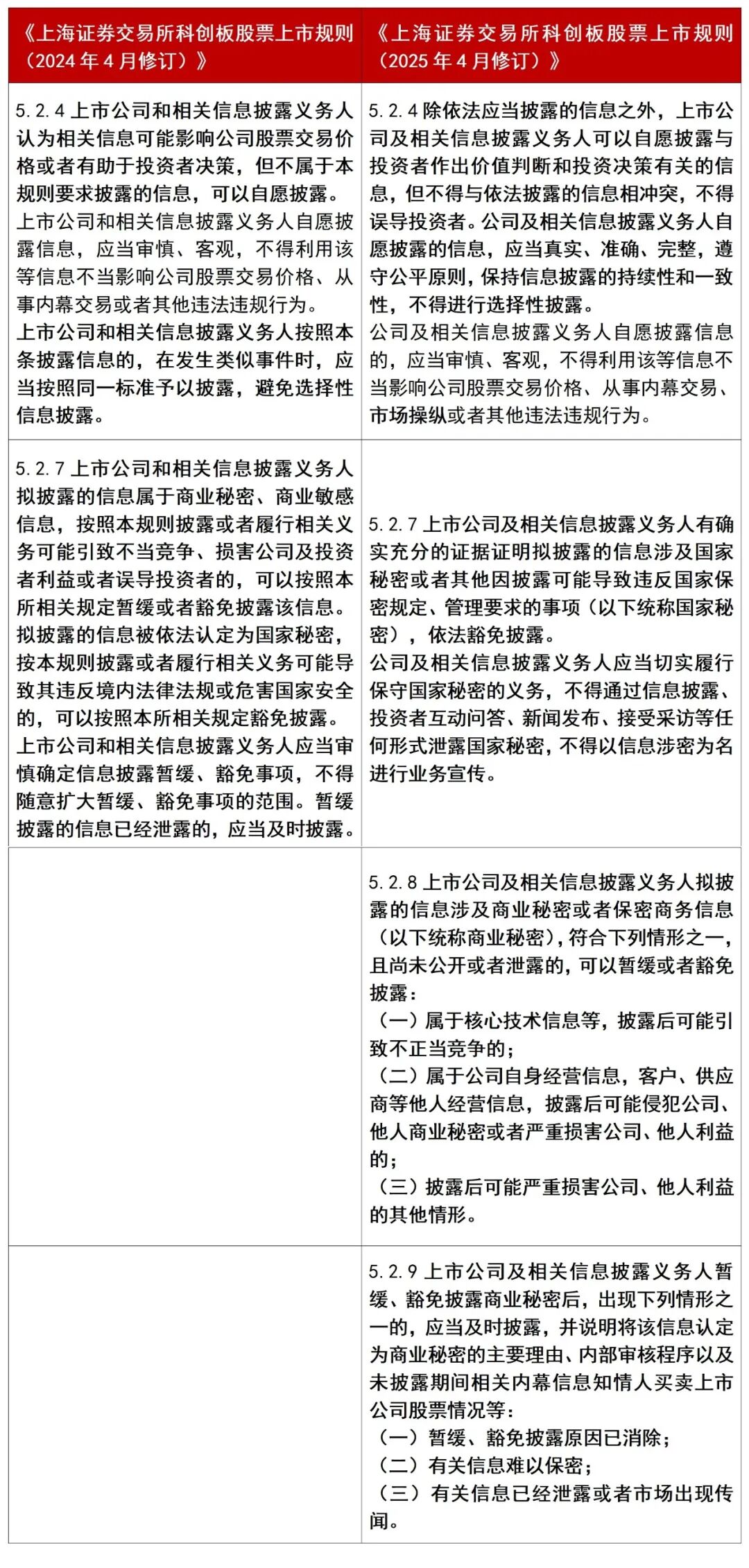
(六)自愿披露与暂缓豁免规则完善
1. 规范自愿披露:明确自愿披露信息不得与法定披露信息冲突、不得误导投资者,需遵守真实、准确、完整、公平原则,保持持续性与一致性,禁止利用自愿披露从事内幕交易、市场操纵等违法违规行为。
2. 细化暂缓豁免情形:区分国家秘密与商业秘密,明确国家秘密豁免披露的刚性要求,禁止以涉密为名进行业务宣传;列举商业秘密可暂缓/豁免披露的三类情形,同时规定暂缓/豁免原因消除、信息难以保密或泄露时需及时披露,并说明认定依据、内部程序及内幕信息知情人交易情况。

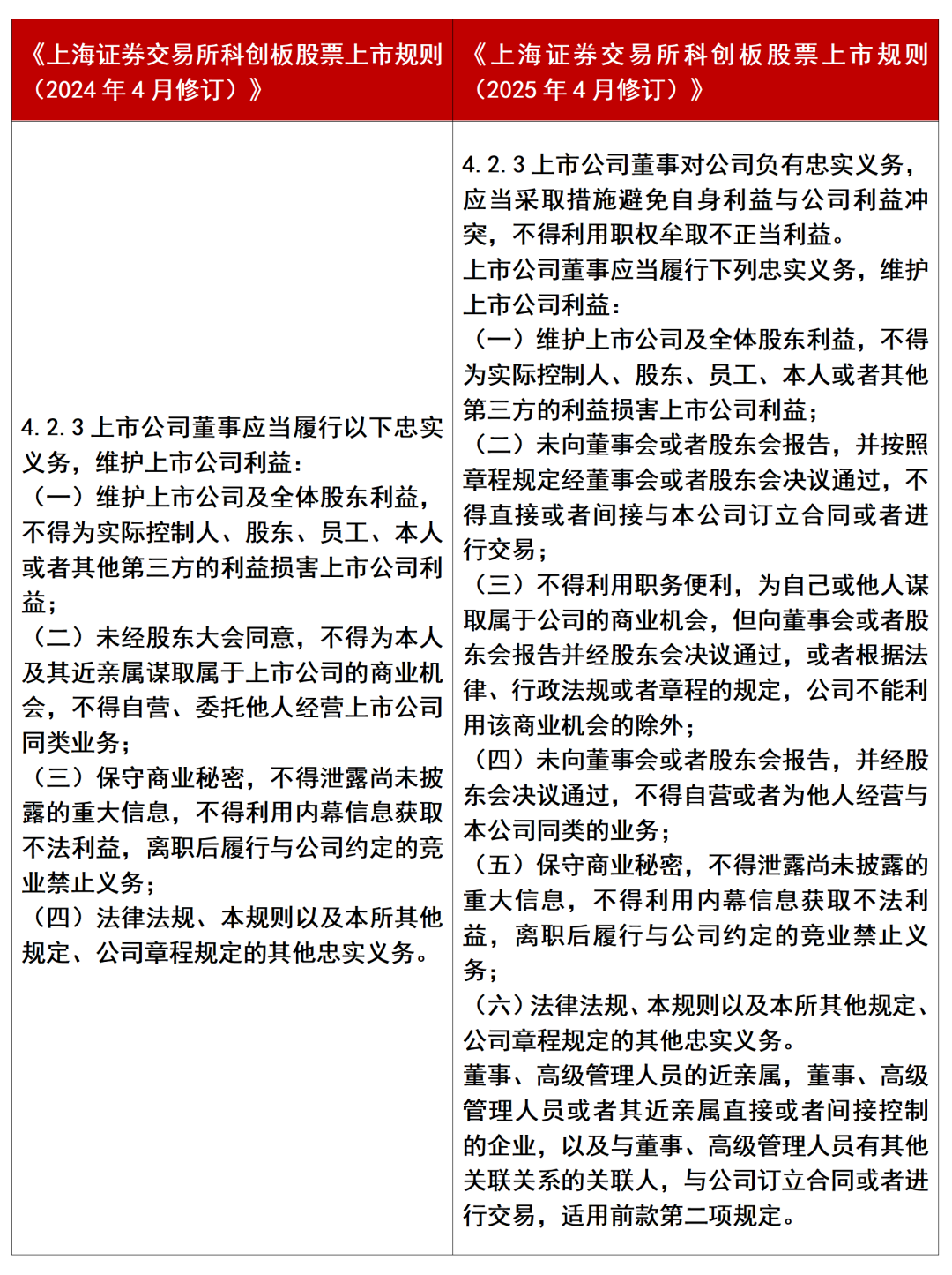
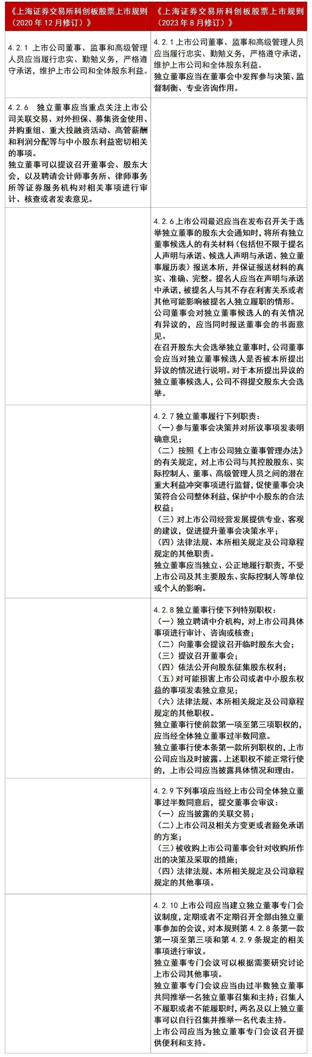
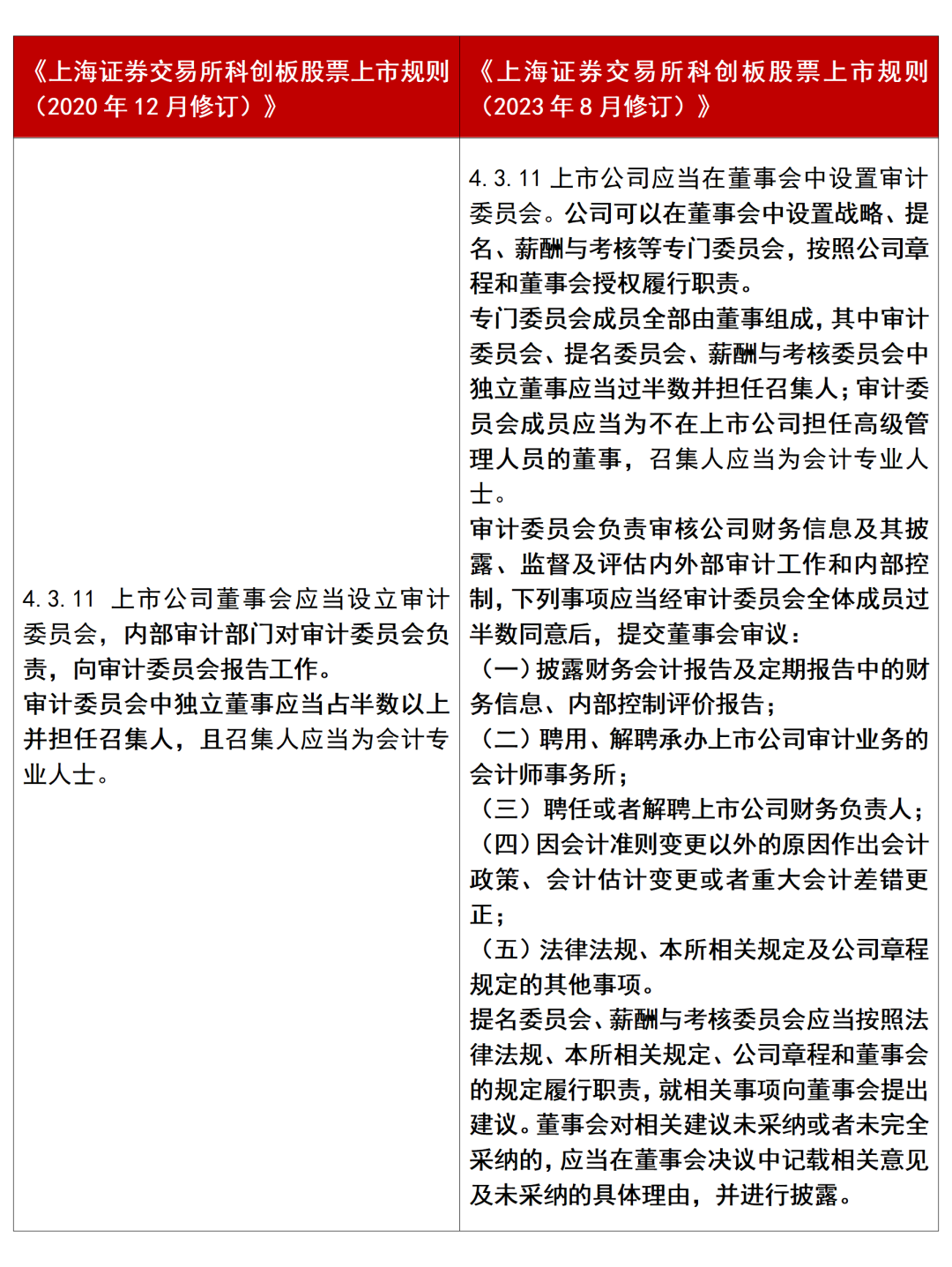
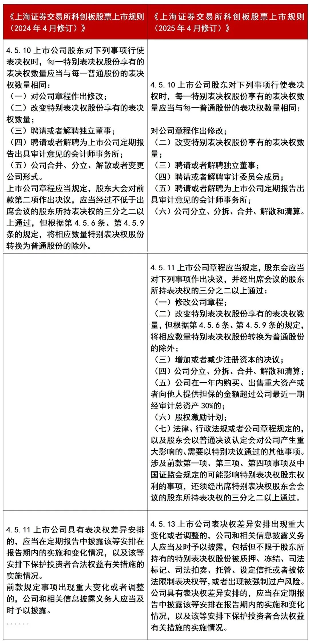
三、公司治理与规范运作相关规定修订要点 公司治理是上市公司可持续发展的基石,修订聚焦独立董事制度、专门委员会运作、股东权利约束等核心环节,构建权责清晰、制衡有效的治理架构。 (一)独立董事制度改革(2023年8月核心修订) 1. 明确核心定位:界定独立董事“参与决策、监督制衡、专业咨询”三大核心作用,删除原重点关注事项列举,更强调履职的全面性与独立性。 2. 规范候选人管理:要求公司在发布选举独立董事的股东会通知前,报送提名人声明、候选人声明、履历表等材料,交易所提出异议的候选人不得提交股东会选举,严把准入关。 3. 细化职责权限:明确独立董事职责包括参与决策、监督利益冲突、提供专业建议等;赋予独立聘请中介机构、提议召开股东会/董事会、征集股东权利等特别职权,行使前三项职权需经全体独立董事过半数同意,相关履职情况需及时披露。 4. 确立前置审议:关联交易、承诺变更或豁免、收购相关决策等事项,需经全体独立董事过半数同意后再提交董事会审议,强化事前制衡。 5. 建立专门会议制度:要求定期或不定期召开独立董事专门会议,审议特别职权事项及前置审议事项,明确会议召集、主持规则,公司需提供必要支持保障。 (二)审计委员会运作机制优化 1. 确立前置审议:审计委员会负责审核公司财务信息及其披露、监督及评估内外部审计工作和内部控制,相关事项应当经审计委员会全体成员过半数同意后,再提交董事会审议。 2. 拓展法定职权:明确审计委员会行使《公司法》规定的监事会职权,强化监督职能。 3. 细化组成规则:规定审计委员会由3名以上非高管董事组成,允许董事会中的职工代表担任成员,兼顾专业性与代表性。 4. 规范会议程序:要求每季度至少召开一次会议,临时会议可由两名以上成员或召集人提议召开;会议需三分之二以上成员出席方可举行,决议经成员过半数通过。 (三)首发前股份锁定豁免规则补充 在“控股股东、实际控制人首发前股份自上市之日起36个月内不得转让”的基础上,明确两类豁免情形:一是转让双方存在实际控制关系或同受同一实际控制人控制,且受让方承诺继续遵守锁定要求;二是上市公司陷入危机或严重财务困难,受让方挽救方案经股东会审议通过及有关部门批准,且承诺遵守锁定要求。无控股股东、实际控制人的公司,承诺36个月锁定的股东适用第一类豁免情形,兼顾股权流动性与公司稳定发展。 (四)董事忠实义务细化与强化 1. 明确冲突防范:要求董事采取措施避免自身利益与公司利益冲突,不得利用职权牟取不正当利益。 2. 细化禁止性规定:新增“与公司订立合同或进行交易”“谋取公司商业机会”“自营或为他人经营同类业务”需经董事会或股东会审议通过的要求,明确例外情形(如公司无法利用该商业机会);将董事、高管的近亲属及关联企业与公司的交易纳入同一监管标准,堵塞利益输送漏洞。 (五)董事会秘书任职规范完善 明确董事会秘书空缺超过3个月的,由公司法定代表人代行职责,且需在代行后的6个月内完成董事会秘书聘任工作,保障公司治理结构的完整性与运作效率。 (六)特别表决权制度优化 1. 调整表决权平等事项:新增“聘请或解聘审计委员会成员”“公司分拆、清算”两类事项,特别表决权股份与普通股份享有的表决权数量一致,强化对中小股东利益的保护。 2. 明确特别决议事项:规定存在特别表决权安排的公司,章程需列明七类需经股东会三分之二以上表决权通过的事项,包括增减注册资本、重大资产交易、股权激励等;其中修改章程、增减注册资本、合并分立解散清算等影响特别表决权股东权利的事项,还需经出席特别表决权股东会的股东所持表决权三分之二以上通过。 3. 细化披露要求:列举表决权差异安排重大变化的具体情形,包括特别表决权股份质押、冻结、司法拍卖、托管、限制表决权等,要求公司及时披露。 四、修订核心影响与合规建议 (一)核心影响 1. 监管导向更趋精准:从“全面覆盖”向“精准监管”转变,既强化对关键领域、重点环节的监管约束,又通过豁免条款、简化程序等方式降低合规成本,实现监管效能与市场活力的平衡。 2. 主体责任层层压实:通过明确董事会、高管、独立董事、审计委员会等各类主体的职责边界与履职要求,构建“各司其职、各负其责、相互制衡”的责任体系,推动上市公司从“被动合规”向“主动合规”转变。 3、投资者保护持续强化:细化信息披露标准、优化公司治理结构、规范关联交易与表决权行使,全方位提升上市公司透明度,为投资者决策提供更充分的信息支撑,切实维护中小股东合法权益。 (二)合规建议 1. 建立规则跟踪机制:设立专门团队持续跟踪规则修订动态,结合公司业务实际梳理合规要点,及时更新内部管理制度与操作流程,确保规则落地见效。 2. 强化履职能力建设:组织董事、高管及相关业务人员开展专项培训,重点学习信息披露最新规则要求、关联交易审议程序、独立董事履职规范等新增条款,提升实务操作能力。 3. 完善内部制衡机制:优化审计委员会、独立董事专门会议等运作流程,健全关联交易、财务资助、对外担保等重大事项的内部审核机制,提前防范合规风险。 4. 提升信息披露质量:按照“真实、准确、完整、及时、公平”的要求,规范定期报告编制与重大事项披露流程,建立异议事项及突发事件处理机制,确保披露信息的专业性与及时性。






全文电子版获取方式
《科创板股票上市规则演进与修订要点解析(2019-2025)》系统梳理了科创板上市规则五次修订的核心脉络,聚焦信息披露、公司治理、规范运作三大关键维度,详解定期报告披露、重大交易监管、独立董事制度改革等核心修订要点,为上市公司董办同仁及相关从业者提供了权威实务参考。如需获取电子书,可扫描下方二维码领取。

国枫证券合规咨询业务介绍
在资本市场日益规范的当下,信息披露的合规性与质量已成为上市公司稳健发展的关键命脉。证券合规咨询业务研究中心作为专业服务先锋,专注为上市公司提供全流程证券合规咨询服务。我们汇聚行业精英,凭借深厚的专业知识储备与丰富的实战经验,深度剖析监管政策,精准识别合规风险,为企业量身定制信息披露解决方案。从定期报告编制到重大事项披露,从合规制度建设到员工培训赋能,我们全程护航,助力上市公司显著提升信息披露质量,构建规范透明的信息披露体系。同时,我们着眼企业长远发展,将合规咨询与公司治理有机融合,推动上市公司完善治理结构、优化决策机制,全面提高公司治理水平,为其实现可持续、高质量发展筑牢坚实根基,在资本市场的浪潮中稳健前行、行稳致远。
